Durant ma formation à LA PISCINE, on nous à donné un fil rouge à réaliser. J'ai donc mis en place un forum, créé sous Symfony, pour un client. Ce forum fut nommé " Les Mousquetons Globe-trotteurs ". A cause de problèmes d'hébergeur en fin de formation, celui-ci ne pu être mis en ligne. Je vous propose donc les slides que j'ai remis au jury à la fin de ma formation.
Ici, je présente les idées et la volonté qui à amener le client à vouloir lancer le développement du forum.
Voici désormais la première étape de la réalisation du site : réunir et mettre en place les outils les plus appropriés pour sa construction.
J'ai alors réalisé diverses maquettes sur Balsamiq, puis sur Adobe XD que j'ai proposée au client.
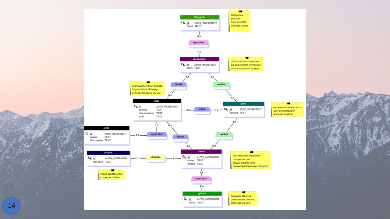
Une fois les maquettes validées, j'ai entamé la création de la base de donnée.
Enfin, en coordination avec le client, j'ai appliqué un planning pour ordonner mon travail et créer un site en local pour commencer la création du site.
Durant la présentation du site, j'ai donc fait un point sur une fonction en Front ; le menu du Header et sa version burger sur mobile.
Enfin j'ai présenter au jury une fonction réalisée en Back ; le formulaire d'inscription utilisateur
J'ai alors terminé ma présentation avec un bilan avec ce qui avait été réalisé, ce qui est fini et à été validé par le client et ce qui reste à faire. J'ai également suivit les sources que j'ai utilisé pour effectuer mon travail.











































